AppleII
Home
[PR]
×
[PR]上記の広告は3ヶ月以上新規記事投稿のないブログに表示されています。新しい記事を書く事で広告が消えます。
2026/03/29 19:27
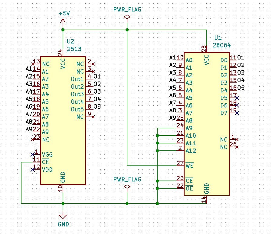
AppleII2513回路図
AppleII,AppleIIplusで利用している2513はピン配置が独特です。
下記データシートを参照して下さい。
2513のソケットに合わせて、ROM下駄を作成するればOK。
今回利用するROMはAtmel 28C64 SOPパッケージにしました。
下駄の回路図です。
回路図完成です。
PR
AppleII2513Repair
2023/03/10 11:53
0
AppleIIplusの2513が壊れた。
AppleII plusの2513が壊れた!
さようなら本物のAppleII plusです。
替えが効かないマスクROM....高額商品...
そこで、2513修理計画発動です。
AppleII2513Repair
2023/03/10 11:24
0
Apple IIgs RGB to VGA Adapterとにている
下記写真は有名な商品だと思います。
このサイズで同じ事をすると、同じような内容に成りますね。
ジャンパの意味が解らない。
AppleIIgs
2023/02/27 09:01
0
SDISKIIのケーブル延長実験
1.SDISKIIのケーブルについてどこまで延長可能なのか?
実験してみました。
2.オリジナルのSDISKII、SDISKII改ともに2.4mまでOKでした。
創造超えて大丈夫でした。
次回はNGになるまでケーブル延長しようと思います。
SDISKII改
2023/02/23 15:18
0
AppleII Joystick(左右入替)
1.Joystickのジャンパーを切り替えることで、左右入れ替えて使うことが出来ます。
赤線でラインを切断、赤四角の場所を結線して下さい。
2.左右入れ替えた状態
フラットケーブルを結束バンドで固定すると良い感じ。
AppleIIJoystick
2023/02/08 17:42
0
前のページ
Home
次のページ
プロフィール
HN:
No Name Ninja
性別:
非公開
カテゴリー
未選択(0)
AppleII故障(1)
AppleII修理(6)
SDISKII(19)
PS/2 Keyboard for Apple II(5)
AppleII BRAIN BOARD(9)
AppleIIgs(8)
Apple1Computer(15)
SDISKII revised edition(1)
PS/2 日本語Keyboard for Apple II(8)
Apple1 SBC SLOT EXPANDER(2)
Apple1 CASSETTE INTERFACE(10)
SDISK NOISE UNIT(10)
SDISKII+LCD(19)
AppleII-JoystickUSB変換(8)
AppleII Joystick USB Adapter(0)
Game I/Oコネクター(2)
ProDOS-ROM-Drive(6)
SDISKII改(10)
AppleIIJoystick(9)
AppleII2513Repair(7)
最新記事
AppleII2513修理基板組み立て(その4)
(03/10)
AppleII2513修理基板組み立て(その3)
(03/10)
AppleII2513修理基板組み立て(その2)
(03/10)
AppleII2513修理基板組み立て(その1)
(03/10)
AppleII2513修理基板完成とデータ書き込み
(03/10)
RSS
RSS 0.91
RSS 1.0
RSS 2.0
リンク
管理画面
新しい記事を書く
P R
ページトップ