AppleII
Home
AppleII BRAIN BOARD
[PR]
×
[PR]上記の広告は3ヶ月以上新規記事投稿のないブログに表示されています。新しい記事を書く事で広告が消えます。
2026/03/29 20:54
256 ROM CARD 組み立てその1
1.抵抗をはんだ付けします。
3KΩ・・・3本
10KΩ・・・4本
2.抵抗完了。
PR
AppleII BRAIN BOARD
2019/03/21 23:03
0
ROM CARDの基板完成
ROM CARDの基板が完成しました。
第二弾
表面仕上げはENIGにしました。
AppleII BRAIN BOARD
2019/03/21 15:09
0
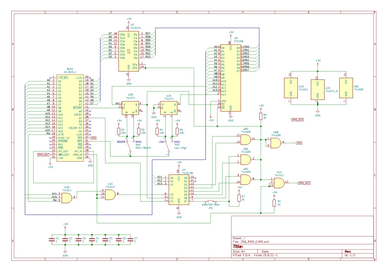
BRAIN BOARDを改善した回路図
下記内容を改善しました。
1.ROMのバンク切り替え用のDIP-SWを廃止し、トグルスイッチ2個とジャンパ1個に変更
2.ROMのバンク切り替えのソフトスイッチは削除
3
.
「I/O SELCECT」の利用は廃止
回路図ダウンロード
AppleII BRAIN BOARD
2019/03/16 04:20
0
AppleII BRAIN BOARDのテスト
BRAIN BOARDの回路に納得できない為、回路を変更してテストしました。
結果として改善したい箇所が3点ありました。
1.ROMのバンク切り替え用の、DIP-SW操作が複雑。
2.ROMのバンク切り替えのソフトスイッチは不要。
3.拡張I/OカードROMは使わないので、「I/O SELCECT」による
ROM利用は不要。
上記2.3.はオリジナルのROMカードには存在しない。
新しいROMカードを開発中。
AppleII BRAIN BOARD
2019/03/14 17:18
0
前のページ
Home
次のページ
プロフィール
HN:
No Name Ninja
性別:
非公開
カテゴリー
未選択(0)
AppleII故障(1)
AppleII修理(6)
SDISKII(19)
PS/2 Keyboard for Apple II(5)
AppleII BRAIN BOARD(9)
AppleIIgs(8)
Apple1Computer(15)
SDISKII revised edition(1)
PS/2 日本語Keyboard for Apple II(8)
Apple1 SBC SLOT EXPANDER(2)
Apple1 CASSETTE INTERFACE(10)
SDISK NOISE UNIT(10)
SDISKII+LCD(19)
AppleII-JoystickUSB変換(8)
AppleII Joystick USB Adapter(0)
Game I/Oコネクター(2)
ProDOS-ROM-Drive(6)
SDISKII改(10)
AppleIIJoystick(9)
AppleII2513Repair(7)
最新記事
AppleII2513修理基板組み立て(その4)
(03/10)
AppleII2513修理基板組み立て(その3)
(03/10)
AppleII2513修理基板組み立て(その2)
(03/10)
AppleII2513修理基板組み立て(その1)
(03/10)
AppleII2513修理基板完成とデータ書き込み
(03/10)
RSS
RSS 0.91
RSS 1.0
RSS 2.0
リンク
管理画面
新しい記事を書く
P R
ページトップ