AppleII
Home
Apple1 CASSETTE INTERFACE
[PR]
×
[PR]上記の広告は3ヶ月以上新規記事投稿のないブログに表示されています。新しい記事を書く事で広告が消えます。
2026/05/18 14:25
Apple1 CASSETTE INTERFACE組み立てその4
1.ICソケットをはんだ付けします。
8ピン 1個
14ピン 3個
24ピン(600mil)1個
PR
Apple1 CASSETTE INTERFACE
2020/03/20 22:48
0
Apple1 CASSETTE INTERFACE組み立てその3
1.LEDとトランジスターをはんだ付けします。
PN2222 2個
5mm LED 1個
Apple1 CASSETTE INTERFACE
2020/03/20 22:44
0
Apple1 CASSETTE INTERFACE組み立てその2
1.コンデンサーをはんだ付けします。
0.1μF 50V 3個
0.01μF 50V 1個
Apple1 CASSETTE INTERFACE
2020/03/20 22:42
0
Apple1 CASSETTE INTERFACE組み立てその1
1.抵抗をはんだ付けします。
100Ω 2個
3KΩ 1個
10KΩ 1個
10KΩ 1% 4個
47KΩ 1個
100KΩ 1個
Apple1 CASSETTE INTERFACE
2020/03/20 22:41
0
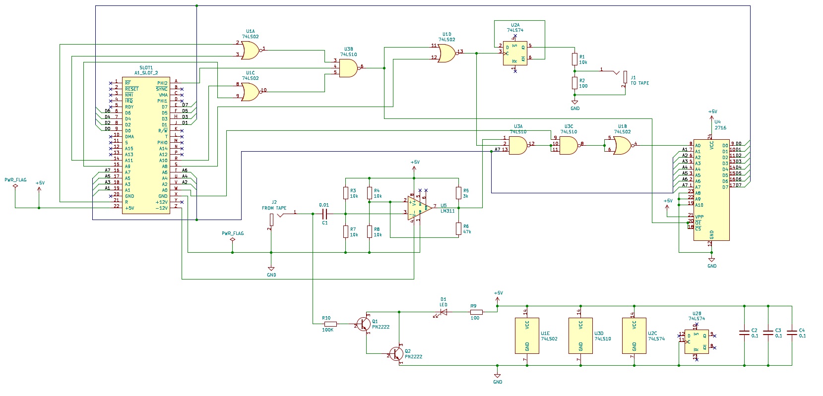
Apple1 CASSETTE INTERFACE
Apple1 CASSETTE INTERFACEを作ります。
オリジナルのPROM(82S129)は入手困難のため、2716に変更しました。
信号入力の強弱をLEDで判断するために設けられた回路ですが、「ネットでは役に立たない」
との指摘もあり、トランジスタは手持の品で設計します。
Apple1 CASSETTE INTERFACEの回路図を掲載します。
回路図の保存場所
https://yahoo.jp/box/wdGMJL
Apple1 CASSETTE INTERFACE
2020/03/16 11:52
0
前のページ
Home
次のページ
プロフィール
HN:
No Name Ninja
性別:
非公開
カテゴリー
未選択(0)
AppleII故障(1)
AppleII修理(6)
SDISKII(19)
PS/2 Keyboard for Apple II(5)
AppleII BRAIN BOARD(9)
AppleIIgs(8)
Apple1Computer(15)
SDISKII revised edition(1)
PS/2 日本語Keyboard for Apple II(8)
Apple1 SBC SLOT EXPANDER(2)
Apple1 CASSETTE INTERFACE(10)
SDISK NOISE UNIT(10)
SDISKII+LCD(19)
AppleII-JoystickUSB変換(8)
AppleII Joystick USB Adapter(0)
Game I/Oコネクター(2)
ProDOS-ROM-Drive(6)
SDISKII改(10)
AppleIIJoystick(9)
AppleII2513Repair(7)
最新記事
AppleII2513修理基板組み立て(その4)
(03/10)
AppleII2513修理基板組み立て(その3)
(03/10)
AppleII2513修理基板組み立て(その2)
(03/10)
AppleII2513修理基板組み立て(その1)
(03/10)
AppleII2513修理基板完成とデータ書き込み
(03/10)
RSS
RSS 0.91
RSS 1.0
RSS 2.0
リンク
管理画面
新しい記事を書く
P R
ページトップ