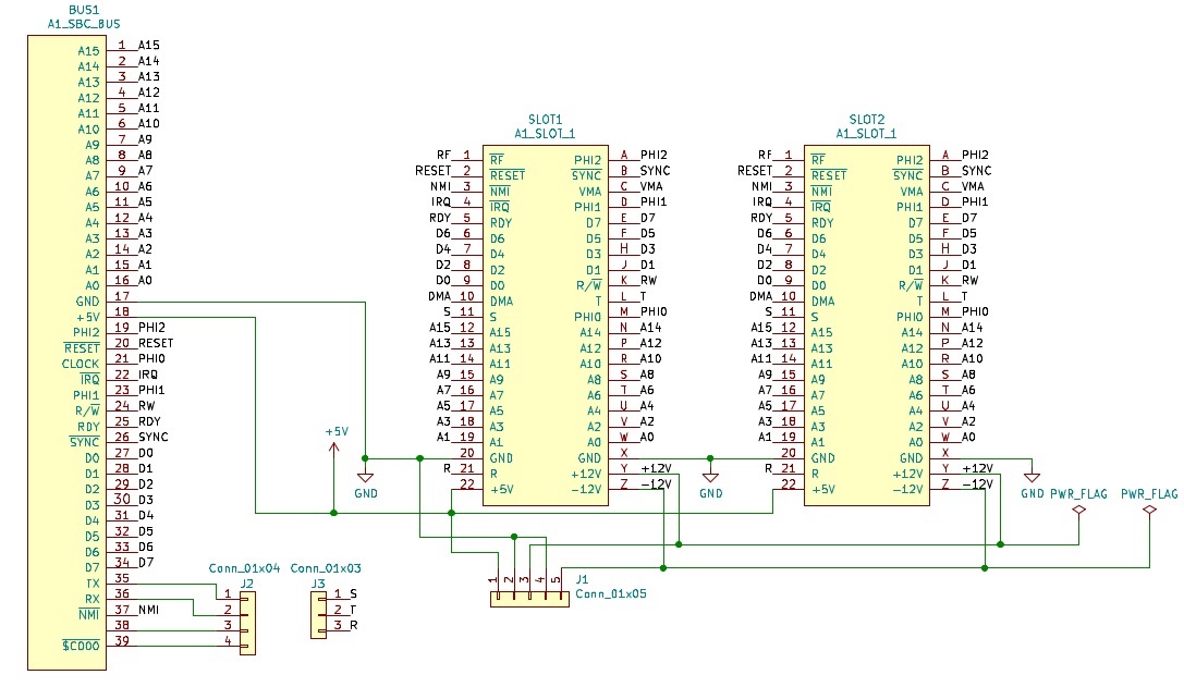
1.74LS138のアドレスデコード値を$A000,$B000をSLOT EXPANDERの
Lピンと11ピンに接続する方法を記載します。
(Mult i/oBoad、CFFA1用です)
1)Arduino Nano v3.0のTXI,RXOのピンを抜きます。

2)Apple1 Computer SBC基板のTXIを$A000とし、RXOを$B000とした場合、
下記のジャンパー線をはんだ付けします。

3)Apple1 SBC SLOT EXPANDERは、
下記のジャンパー線をはんだ付けします。
$A000 J2.35 -> J3.T
$B000 J2.36 -> J3.S
$C000 J2.39 -> J3.R(別途解説済み)
以上です。