AppleII
Home
SDISK NOISE UNIT回路図
×
[PR]上記の広告は3ヶ月以上新規記事投稿のないブログに表示されています。新しい記事を書く事で広告が消えます。
2026/05/18 14:36
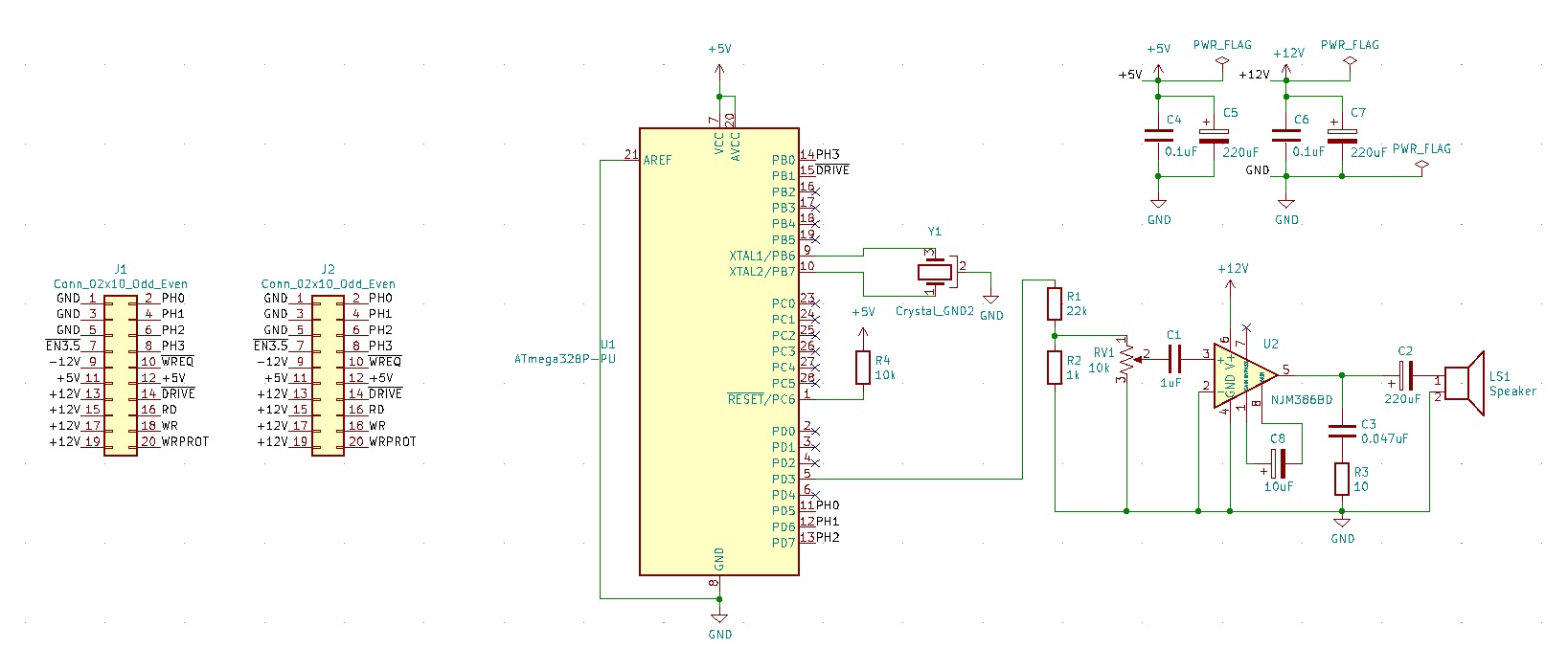
SDISK NOISE UNIT回路図
SDISK NOISE UNITの回路図を掲載します。
回路図が見にくい場合、右クリックで、「名前を付けて画像を保存」を選択し、
ローカルに保存してから、見て下さい。
PR
SDISK NOISE UNIT
2020/08/13 04:59
0
コメント
お名前
タイトル
メールアドレス
URL
コメント
パスワード
コメント送信
前のページ
Home
次のページ
プロフィール
HN:
No Name Ninja
性別:
非公開
カテゴリー
未選択(0)
AppleII故障(1)
AppleII修理(6)
SDISKII(19)
PS/2 Keyboard for Apple II(5)
AppleII BRAIN BOARD(9)
AppleIIgs(8)
Apple1Computer(15)
SDISKII revised edition(1)
PS/2 日本語Keyboard for Apple II(8)
Apple1 SBC SLOT EXPANDER(2)
Apple1 CASSETTE INTERFACE(10)
SDISK NOISE UNIT(10)
SDISKII+LCD(19)
AppleII-JoystickUSB変換(8)
AppleII Joystick USB Adapter(0)
Game I/Oコネクター(2)
ProDOS-ROM-Drive(6)
SDISKII改(10)
AppleIIJoystick(9)
AppleII2513Repair(7)
最新記事
AppleII2513修理基板組み立て(その4)
(03/10)
AppleII2513修理基板組み立て(その3)
(03/10)
AppleII2513修理基板組み立て(その2)
(03/10)
AppleII2513修理基板組み立て(その1)
(03/10)
AppleII2513修理基板完成とデータ書き込み
(03/10)
RSS
RSS 0.91
RSS 1.0
RSS 2.0
リンク
管理画面
新しい記事を書く
P R
ページトップ